When one person cooperates with the act of another they can “share” in that act in different ways. Knowing these differences is important, because the degree and manner of sharing can influence whether the cooperator is morally culpable for their cooperation. Here I wish to outline the different modes of cooperation by deriving them from another principle of moral decision-making, the principle of double effect.[1]
Desire, intention, and foresight
We are to pursue good and avoid evil,[2] but the complexities of our world mean that our actions will often have both good and bad effects. The principle of double effect outlines the conditions that need to be met in order for an action with both good and bad effects to be morally permissible. The principle itself presupposes a more basic distinction between intention and foresight, which we will outline before proceeding to the principle itself.
It’s easy to think of cases where we foresee that our actions will have certains consequences which we find undesirable. Imagine Alice punches Bob under duress — perhaps someone is threatening to kill Bob if Alice doesn’t punch him. Alice punches Bob out of the desire to save him, and although she foresees that this will cause him pain, she does not desire to cause him pain. We might even acknowledge this difference in the less extreme case where Alice merely desires to punch Bob in order to test her strength, and foresees that this might cause him pain even though this is not what she desires. The point here is that we can recognize that our actions will produce all sorts of effects that we do not desire.
Now, in everyday speech we treat desire and intention as virtually synonymous, but when it comes to the principle of double effect we need to distinguish them. Desire is an orientation of our will wherein we recognize something as worth pursuing — this is more or less what we mean in our everyday speech. Intention, in the sense we’re using it here, includes desire but goes beyond it to include everything that makes an action what it is.[3] For instance, if Alice’s hand moves into Bob’s face, this could be because Alice is punching Bob, or because she is reaching for something near him and mistakenly hits him, or something else. The motion underlying each of these actions is the same, but the intention which informs this motion determines which action is being performed.
To put this difference another way, desire is a psychological feature within the agent performing the action whereas intention is a feature of the action itself. An action includes the psychological features of the agent performing it, but is not exhausted by them. If I’m very angry I will desire some outlet for this anger, which can be achieved by punching a wall, shouting loudly, throwing a pillow across the room, and any number of other actions. In each of these cases, the desire is the same, but the intention varies and includes all sorts of things that are beyond my desire, such as risking breaking things in the house, or damaging my hand.
Despite being distinct, desire and intention are still connected to one another. One way of articulating this connection is as follows: when we perform an action, we intend to do so under a description of the action that makes it seem desirable to us in some way — the intention is for the action as such, but the desire attaches to the action insofar as it is captured by this description.[4] When Alice intends to punch Bob under the description of testing her strength she might not desire to perform an action which causes pain as one of its effects, but she cannot avoid intending to do so because punching him is exactly this sort of action.[5]
Another way intention can be wider than desire is when we engage instrumental reasoning, where we do one thing (the means) for the sake of another (the end). Whenever we perform X as a means to Y, we intend both X and Y even though we might not desire either on their own terms, but for wholly extrinsic reasons. The case of Alice punching Bob under duress is an example of this: Alice punches Bob as a means to saving him, but there is nothing about punching Bob that she finds desirable apart from the fact that it will save him. Nevertheless, because she engages in the act of punching Bob, she intends to punch him alongside intending to save him.
Even though intention is wider than desire, it doesn’t necessarily extend to every foreseen effect of an action. This is the intention-foresight distinction. When Alice punches Bob to save him, she might foresee his pain without intending it. This is possible because an action is distinct from its effects: in this case, Alice intends an action which is such that it will cause both Bob’s pain and his salvation, but she intends one of these effects and not the other.
Principle of double effect
Having distinguished desire, intention, and foresight, we can state the conditions that make up the principle of double effect. These are the conditions under which an action with both good and bad effects is morally permissible:[6]
- The act intended by the agent is morally permissible.
- The bad effect is foreseen, but not intended.
- The bad effect is not a means to the good effect.
- The good effect is proportionate to the bad effect.
As we can see from this, rather than reducing the question to rule-following or outcome maximization, the principle of double effect ties them together into a unified set of considerations. Notice also that the principle presupposes that we already have a wider theory of how to determine when acts and effects are good or bad, or how to weigh these against each other (in the proportionality condition). It’s goal is not to give us such a theory, but to help us apply it in complicated situations.
We won’t spend all our time defending these conditions, but we can say something about each of them. Condition (1) captures the idea that intention determines the action, and so an evil intention will make the action evil. Condition (2) says that our intention must not extend to the bad effect, since in this case we would be intending something evil. Based on what we’ve already said, our intention could extend to the bad effect if the action is performed as a means to it. Condition (3) is concerned with the reverse of this, namely that the bad effect shouldn’t be pursued for the sake of the good effect. In this case, we would again be intending the bad effect, which would be a problem. A more general consequence of this is that the ends do not justify the means. Finally, condition (4) tells us that even after satisfying the other conditions, there is still the question of whether the good effect provides a sufficiently strong reason for doing something that will result in the bad effect. If the good effect doesn’t in some sense compel us to pursue it to a degree that warrants the bad effect, then we are to that extent choosing the bad effect itself, and thereby intending it. Making the judgment required of (4) can be very complicated, and involve considerations of things beyond guaranteed consequences, such as risk and danger, weighing up nice-to-haves vs need-to-haves, and so on.
Let’s apply the principle of double effect to the two scenarios involving Alice punching Bob. In the first case, where Alice punches Bob to save him, the act is justified: punching is not intrinsically immoral, she does not intend Bob’s pain, she does not use his pain as a means to his salvation, and the value of his life outweighs the cost of his temporary discomfort. In the second case, however, the act is not justified, at least because testing her strength is not sufficient reason to cause Bob pain.
Modes of cooperation
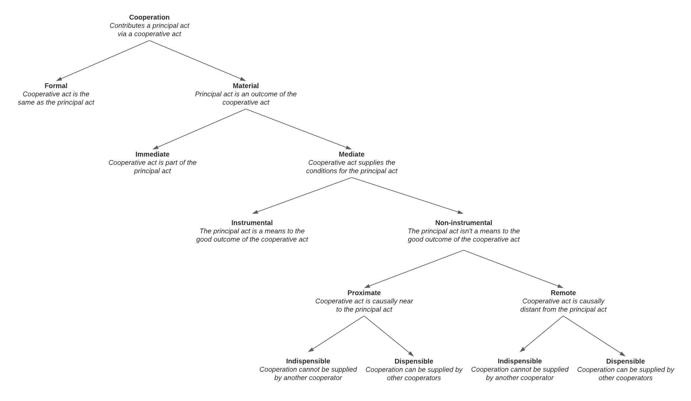
When we apply the principle of double effect to the issue of cooperation, we find these conditions result in successively more nuanced modes of cooperation. In any cooperation, there is a principal agent performing the principal act, and the cooperator is someone who performs a cooperative act which is in some way contributing to the principal act. In our case, we’re interested in the permissibility of cooperation with an evil principal act. Throughout this discussion, we will consider Charlie’s cooperation with Alice punching Bob where there are no overriding reasons, such as saving him.

The first distinction is between formal cooperation and material cooperation. In formal cooperation the cooperative act is the same as the principal act, and the cooperator is effectively just another principal agent. Put another way, with formal cooperation the cooperator shares the intention of the principal agent, and therefore the two of them perform the same act for the same end.[7] For example, Charlie formally cooperates with Alice when together they attack Bob. Formal cooperation with an evil act fails on the first condition of the principle of double effect, since the action intended is the principal act, which is morally wrong.
In material cooperation the principal act is not identical to the cooperative act, but in some sense an outcome of it. Stated in the terms of the principle of double effect, the principal act is an effect of the cooperative act. Material cooperation can be divided into immediate and mediate. In immediate material cooperation, though they are not identical, the cooperative act is still in some sense part of the principal act. This happens when the cooperator doesn’t share the intention of the principal agent, but nevertheless engages in part of the principal act for some other reason, such as out of fear. Since intentions determine actions, this divergence in intention results in two distinct actions rather than only one. From the outside, this kind of cooperation might look similar to formal cooperation, since in both cases the cooperator is actively engaged in the principal act. For instance, we might say that Charlie cooperates with Alice in this way when, out of fear, he holds Bob down for Alice to punch him. Immediate material cooperation with an evil act fails on the second condition of the principle of double effect. This is because whenever an act is performed as part of another, then the former is performed as a means to the end of the latter.[8] Since the principal act is evil, the cooperative act is being performed as a means to an evil end.[9] As we mentioned earlier, it follows that the bad effect of the cooperative act (ie. the principal act) is intended by the cooperator.
In mediate material cooperation the cooperative act is not part of the principal act, but merely supplies one or more conditions necessary for the principal act to occur. Mediate material cooperation can be divided into instrumental and non-instrumental forms. These aren’t commonly mentioned in discussions on cooperation with evil, but we will see that they fall out of the principle of double effect like everything else, and fit naturally into our taxonomy. In instrumental mediate material cooperation the principal act is enabled by the cooperator as a means to a benefit (or avoidance of loss) for the cooperator. For example, Charlie cooperates with Alice in this way if at Alice’s request he lures Bob into a room so that she can punch him, with the promise that she will give Charlie any money she finds on Bob’s unconscious body. This mode of cooperation fails on the third condition of the principle of double effect, since in this case the bad effect (the principal act) is a means to the good effect (the benefit, or avoidance of loss).
One possible reason this mode of cooperation isn’t often discussed is that it’s requirements are not often met in cases of cooperation. For a meditate material cooperation to be instrumental, it’s not enough for the cooperator to benefit from an evil act. Rather, the cooperator needs to benefit specifically from the principal act which is enabled by the cooperative act. In order words, the evil needs to be the bad effect of the cooperative act which is used as a means to the good effect. After all, the principle of double effect considers the effects of our actions, not the antecedents to our benefits.
Proximity and dispensability
If the cooperation is material, mediate, and non-instrumental, then it satisfies the first three conditions of the principle of double effect. This leaves us with the proportionality condition to consider. In general, the factors that need to be considered when making a proportionately judgement will vary greatly from one situation to the next. Nevertheless, the fact that we’re considering proportionality in the context of cooperation means that we can lay out two general factors that will always need to be considered alongside anything else we might consider, namely proximity and dispensability.
The proximity of a cooperation is how causally near it is to the principal act, which is to say how few actions there are between it and the principal act. Imagine Charlie invites Bob to come over to his house the next day, and when Bob eventually arrives Charlie distracts him, which gives Alice the opportunity to punch Bob. In this case, the distraction is more proximate with the punching, whereas the invitation is more remote. An important caveat is that causal proximity doesn’t always correspond to temporal proximity: if Charlie had set up the distraction to go off automatically days prior to inviting Bob, it would still be causally more proximate than the invitation.
The dispensability of a cooperation is the degree to which the principal agent is in need of the cooperator’s help specifically, rather than being able to get it equally from others. For example, if Bob is skeptical of invites from everyone except for Charlie, then Charlie would be more indispensable to Alice’s plans than if Bob would happily accept invites from a number of different people.
Proximity and dispensability are applicable whenever cooperation is material, mediate, and non-instrumental. Moreover, they are morally relevant because they determine the degree to which the cooperator has influence over whether and how the principal act might occur: the more proximate and indispensable the cooperator is, the more likely they are able to prevent the principal act from occurring at all, or at least reduce the chance or degree of its success. We describe this all with terms like “the degree to which”, “more likely”, and “reduce”, because neither proximity nor dispensability are not discrete notions, but fall along a spectrum. Together, they make up a 2-dimensional spectrum which we can visualize as follows:
When it comes to considerations about proportionality, proximity and dispensability will always be among the things that must be considered, but they will rarely (if ever) be alone. That said, all other things being equal, the closer we get to proximate and indispensable cooperation the more significant we need the good effect to be in order to warrant the cooperation; conversely, the closer we get to remote and dispensable cooperation the less significant we need the good effect to be. Somewhere in the middle are the cases of remote and indispensable cooperation, and proximate and dispensable cooperation.
It’s tempting to suppose that any proximate and indispensable cooperation will fail the proportionality condition, but this is mistaken. Consider the cooperation between a dentist’s assistant and the dentist while they are doing a root canal on a patient. Certainly this is proximate, and if we suppose that this is a private practice with only one assistant then it will also be indispensable, but it does not fail the proportionality condition since the pain caused by the procedure is warranted by the benefits it will secure for the patient. It seems, then, that the most we can say in cases where the cooperation is proximite and indispensable, is that these factors make it harder (or at least don’t make it easier) for the good effect to be proportionate to the bad effect.
Conclusion
These, then, are the various ways that we might cooperate with evil. By connecting them to the conditions of the principle of double effect we have seen that only non-instrumental mediate material cooperation with evil has a hope at being morally permissible. And even then it will ultimately depend on whether the good effect is proportionate to the evil of the principal act with which we cooperate.
[1] The inspiration for this derivation comes from David Oderberg, “Further Clarity on Cooperation and Morality”, Journal of Medical Ethics 43 (2017): 192-200.
[2] Aquinas considers this a corollary of the principle Aristotle begins his ethics with, namely that the good is that which is pursued in every activity (ST II-I Q94 A2 corp, cf. NE I.1).
[3] In terms of classical philosophy, the intention is the form of the action. I have discussed this idea in my blogpost “Form vs structure, and what it means for virtual existence”.
[4] This is the so-called “guise of the good thesis”. The description under which we consider the action is the guise, and this description makes the action desirable because it casts it in a good light, thereby highlighting it as something worthy of pursuit. I have discussed the relationship between desire and goodness in my blogpost “How Aristotle starts the Nicomachean Ethics”.
[5] For a lengthy discussion of intention in the context of the principle of double effect, see Matthew B. O’Brien & Robert C. Koons, “Objects of Intention: A Hylomorphic Critique of the New Natural Law Theory”, American Catholic Philosophical Quarterly 86 (4): 655-703 (2012).
[6] For a more detailed discussion, see David Oderberg, “The Doctrine of Double Effect”, in T. O’Connor and C. Sandis (eds) A Companion to the Philosophy of Action (Oxford: Wiley-Blackwell, 2010): 324-30. The order I have used here is from David Oderberg, “Further Clarity on Cooperation and Morality”.
[7] This account of formal cooperation corresponds to our earlier point that intentions are the forms of actions.
[8] See my discussion of superordinate and subordinate activities in my blogpost “How Aristotle starts the Nicomachean Ethics”.
[9] We can distinguish the “primary” end of the cooperative act from the “superordinate” end of the cooperative act. The former is the end for which the cooperator intends to play their part in the principal act in the first place, such as fear. The latter is the end for which the cooperator intends to act insofar as this act is part of the principal act. These two ends may be distinct from each other or subsumed into a single end that encompasses both of them. Either of these options is consistent with what we’ve been saying, since in either case the cooperative act is intended for the sake of at least one end that differs from that of the principal agent’s act.

Leave a comment